- 新闻中心
| 海南烟草产品销毁处理,焚烧销毁发电利用 |
| 浏览次数:146 发布时间:2020-03-16 |
3月13日上午,省烟草专卖局举行海南省烟草行业“海南无假货”品牌建设行动“3·15”销毁假烟活动。此次集中销毁假烟活动秉承“绿色、低碳、环保”的理念,采取焚烧发电的方式,将假烟变废为宝,集中销毁假烟2204万支,当场发电约15600度。 据统计,2019年以来,全省共查获各类涉烟违法案件2296宗,其中假烟案件1290宗,查获各类违法卷烟3118.11万支,其中假烟2080.99万支。其中,一次性查获海口“6·12”非法销售假烟案、屯昌“1·30”非法销售假烟案等11宗重大案件,查获假烟、走私烟600余万支,总涉案金额达6600多万元,强力打击和震慑各类涉烟违法犯罪行为。 据了解,疫情期间,全省各级烟草专卖部门统筹兼顾疫情防控和复工复产各项要求,全力维护烟草零售市场规范秩序。省烟草专卖局发布《关于疫情防控期间办理烟草专卖零售许可业务的倡议》,倡导社会公众及卷烟零售商户通过国家政务服务平台、微信公众号办理零售许可证相关业务,减少人员流动交叉感染风险。据统计,2020年1月24日以来,全省共通过线上办理烟草专卖零售许可证115个,处理回复12345举报投诉228件,有效维护群众利益。
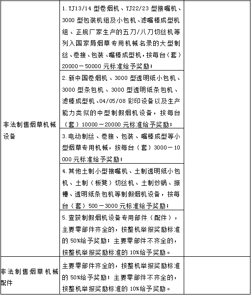
典型案例 海口市“6·12”非法销售假烟案 2019年3月,海口市烟草专卖局接举报称:在海口市内有人使用面包车向烟酒商行、特产店大量配送假烟。接到举报后,海口市烟草专卖局与省公安厅海岸警察总队(筹备组)组成专案组全力侦查此案。经过专案组3个多月的深入调查,发现该案涉及琼、粤、闽三地及本省海口、琼海、屯昌等市县,2019年7月4日专案组决定对案件进行收网,成功抓获以黄某、王某为首的两个犯罪团伙,刑事拘留13人、取保候审1人、网上追逃1人,捣毁假烟窝点3处,查处销售假烟门店21家,查获违法卷烟10219条,涉案总金额达1700多万元。目前,此案正在进一步审理中。 三亚市“4·8”非法销售假烟、走私烟案 2018年4月,三亚市烟草专卖局接到举报称:在三亚、乐东、陵水等地买到多个品牌的假烟。接到举报后,经三亚市烟草专卖局初步调查发现,部分零售户从“黑的”司机购进大量假烟。对此,三亚市公安、烟草两家单位领导高度重视,成立了“4·8”专案组。经过7个多月的跟踪调查,2018年11月14日,专案组在深圳、海口、三亚、陵水、乐东等地实施收网,一举侦破以何某革、何某豪为首的售假贩私团伙,抓获涉案犯罪嫌疑人8名,捣毁假烟存储窝点2个,查处销售假烟门店2个,查获违法卷烟15602条,涉案总金额达4200多万元。2019年6月,该案被公安部、国家烟草专卖局列为部级督办案件。2019年12月该案主犯何某革被判处有期徒刑十二年,并处罚金人民币二十万元,主犯何某豪被判处有期徒刑八年,并处罚金人民币十万元。 儋州市“5·29”非法销售伪劣产品案 2019年5月29日,儋州市烟草专卖局接到群众举报称:有一批疑似伪装成普通货物的假冒卷烟正在等待货主接货。接到举报后,儋州市烟草专卖局迅速联合市公安局开展检查,依法查获违法卷烟150条,并当场抓获违法嫌疑人李某成,随后在嫌疑人住处查获违法卷烟15条及假烟进货和发货账本1本。2019年5月30日,儋州市公安局对该案立案侦查。2019年6月至9月,相继抓获犯罪嫌疑人刘某、李某呈、李某燕。截至目前,该案已刑拘4人,逮捕3人,取保候审1人,涉案总金额达450多万元。目前,该案正在进一步审理中。 琼海市、屯昌县“1·30”非法销售假烟案 2019年1月,屯昌县烟草专卖局接到举报称:广东汕头籍人员陈某光在海南多个市县销售假冒伪劣卷烟。接到举报后,屯昌县烟草专卖局及时向琼海市烟草专卖局汇报有关情况,经对线索进行周密分析研判,根据省公安厅、省烟草专卖局指示,屯昌县公安局会同烟草部门抽调精干力量成立“1·30”专案组,赶赴广东、福建等多地开展调查取证工作,经专案组七个多月的连续奋战,2019年7月3日,专案组在广东、福建、海南三地组织同时收网,一举侦破了以陈某光、陈某永、陈某藏为首,勾结鸿吉物流在佛山和海口的部分工作人员,涉及海南海口、三亚、屯昌、澄迈等多市县的特大制售假烟犯罪网络团伙,刑拘犯罪嫌疑人13名,捣毁仓库3个,查处假烟分销窝点5个,查获违法卷烟135万支,涉案总金额3300多万元。该案于2019年12月被公安部列为部级督办案件。目前,此案正在进一步审理中。 举报奖励政策 如发现假烟、走私烟等,请拨打海南省政府“12345”综合服务热线,向属地烟草专卖局举报,线索一经查证,将给予丰厚奖励。奖励标准(部分摘录)是: ![]() ![]() 卷烟真伪鉴别常识 在日常生活中,广大市民可以通过以下六个要素鉴别卷烟真伪: 1、看外观包装:真烟包装方正、平整,搭口整齐;假烟包装不规则,搭口粗糙。 2、看商标纸防伪:目前应用较多的防伪技术主要有激光全息防伪、变色油墨、水印、彩色纤维等。彩色纤维防伪,其纤维是在造纸过程中加入的,在未打开透明纸包装前可隐约看到呈弯曲状的短细丝,打开包装后撕开纸张,纸浆层内的彩色纤维更加明显。假烟的彩色纤维一般是手工画上去的,仅仅在商标纸表面能看到。激光全息防伪具有高分辨率、高亮度、高清晰度的特点,转动不同角度可以清晰地看到不同层次的图案。假冒卷烟商标上的激光全息图案在摆动时各层次图案无法清晰区分,显得模糊不清。 3、看商标纸底部钢印:真烟钢印字母或数字排列一般是高低不平,且间距不等,特别是字母和数字之间的间距一般会较大,每个字母或数字深浅不一。假冒卷烟钢印一般较整齐一致,间距相等,深浅一致。 4、看胶水痕迹:真烟采用先进设备进行自动化包装,其胶痕规则、位置固定、粗细大小均匀且间距相等。将假烟条盒或小盒商标纸背面的胶痕与真烟的胶痕进行对比可以较为快速地辨识出真伪。 5、看烟支:真烟烟支钢印字体清晰完整、位置适当,表面光洁饱满、无皱纹,烟支长短一致、切口平齐;假烟烟支一般钢印残缺、高低不一、颜色太浅或太深,烟支表面不洁、切口有毛渣,卷烟纸罗纹及水松纸颜色同真品卷烟比较亦有差异。 6、看烟丝:真品卷烟的烟丝颜色较为一致,光泽油润,切丝宽度均匀,且无杂质、烟末;假冒卷烟一般烟丝较碎,宽窄不一致,有较多杂质且缺乏油润性。 |






